- Published on
TikTok Multistream Alerts Setup: Sync Alerts Across Twitch, YouTube, Kick, and TikTok (2025)
- Authors

- Name
- Robin
Sync alerts across all platforms so you never miss a superchat, follow, or gift—no matter where it comes from.Source discussion: How to set up alerts for multistreaming? (Twitch, YouTube, Kick, TikTok, Twitter) — r/streaming. Core problem: Most overlay and alert systems only work with Twitch and YouTube, leaving TikTok, Kick, and Twitter without proper alert coverage.
The Multistream Alert Problem
When you multistream to multiple platforms, you face a critical challenge:
- Twitch and YouTube have mature alert systems (StreamElements, Streamlabs, etc.)
- TikTok, Kick, and Twitter have limited or no native alert support
- Most overlay packs only include Twitch/YouTube integrations
- Viewers expect alerts regardless of which platform they're on
The result? You miss TikTok gifts, Kick follows, and Twitter interactions because your alert system doesn't see them. Viewers think you're ignoring them, and you lose engagement opportunities.
This is exactly what r/streaming users report: "I got a bunch of YouTube superchats yesterday and the people who sent them thought I was ignoring them because I didn't see it."
Why TikTok Alerts Are Different
TikTok's alert system works differently than Twitch or YouTube:
- Gifts trigger visual animations on the viewer's screen, but may not show in your stream overlay
- Follows and likes appear in the activity feed, not as overlay alerts
- No native API for third-party alert systems (unlike Twitch/YouTube)
- TikFinity and Tiktory fill the gap, but require separate setup
This means you can't just copy your Twitch alert setup to TikTok—you need platform-specific solutions.
Solution 1: Use TikFinity for TikTok Alerts
TikFinity is the most popular TikTok alert system:
- Sign up at TikFinity and connect your TikTok account
- Configure alerts for gifts, follows, likes, and subscriptions
- Add TikFinity browser source to OBS
- Customize alert styles to match your brand
TikFinity supports:
- Gift alerts with custom sounds
- Follower notifications
- Like counters and goals
- Subscription alerts
- Custom overlay widgets
Limitations:
- Free tier has rate limits
- Server delays can cause missed alerts
- Requires stable internet connection
- Some features are paid-only
Solution 2: Use Tiktory for TikTok Overlays
Tiktory is an alternative to TikFinity with a different feature set:
- Create a Tiktory account and link TikTok
- Set up overlay widgets (alerts, goals, chat, etc.)
- Add Tiktory browser sources to OBS
- Configure event triggers for gifts, follows, and subscriptions
Tiktory advantages:
- Cleaner UI than TikFinity
- Better customization options
- More reliable servers (for some users)
- Integrated chat overlay
Tiktory limitations:
- Missing some advanced features (like "last 3 followers" lists)
- Limited formatting options for tickers
- Smaller community than TikFinity
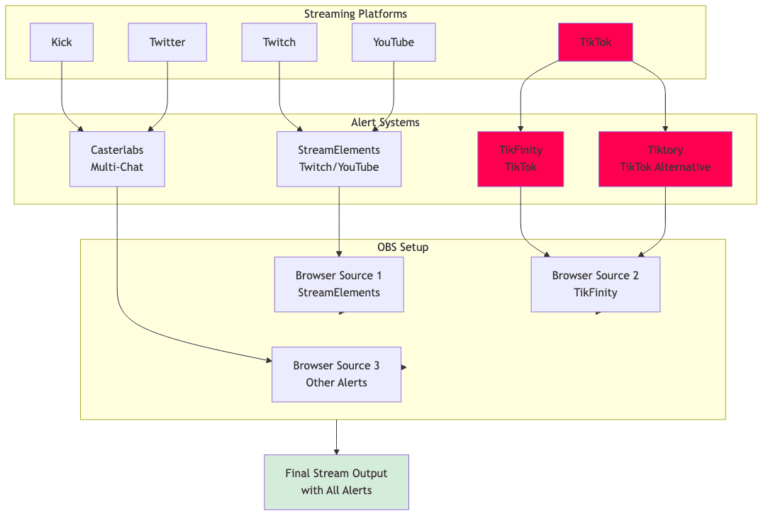
Solution 3: Unified Alert System with StreamElements

This architecture diagram shows how different alert systems connect to platforms and feed into OBS, creating a unified overlay setup.
The diagram above visualizes the complete multistream alert architecture. Each platform connects to its appropriate alert system (StreamElements for Twitch/YouTube, TikFinity or Tiktory for TikTok), and all alert sources feed into OBS as browser sources. This layered approach ensures every platform's events are captured and displayed on your stream.
StreamElements has limited TikTok support, but you can combine it with platform-specific tools:
- Use StreamElements for Twitch and YouTube alerts
- Add TikFinity or Tiktory browser source for TikTok alerts
- Layer both alert systems in OBS (position them to not overlap)
- Use StreamElements Event List to see all platform events in one place
Setup steps:
- Create separate scenes in OBS for each platform's alerts
- Use scene switching or layering to show the right alerts
- Configure StreamElements to ignore TikTok (to avoid conflicts)
- Set up TikFinity/Tiktory to only handle TikTok events
This approach gives you:
- Unified visual style (if you customize both systems)
- All platforms covered
- Centralized event tracking
- Flexibility to adjust per-platform settings
Solution 4: Custom Alert Aggregation with Casterlabs
Casterlabs (now part of StreamElements) offers multichat aggregation, but you can extend it:
- Use Casterlabs to combine chat from all platforms
- Set up platform-specific alert systems (TikFinity for TikTok, StreamElements for others)
- Create a custom alert overlay that reads from multiple sources
- Use OBS scripting to aggregate alerts into one unified display
Advanced approach:
- Write a simple script that monitors all alert APIs
- Aggregate events into a single alert queue
- Display unified alerts regardless of source platform
- Customize styling to match your brand
This requires technical knowledge but gives you complete control.
Solution 5: Use Restream Chat and Alerts
Restream offers multistreaming with some alert support:
- Stream through Restream to all platforms
- Use Restream Chat to see all platform chats in one place
- Set up Restream Alerts (limited TikTok support)
- Supplement with TikFinity for full TikTok coverage
Restream advantages:
- Single streaming endpoint
- Unified chat interface
- Some built-in alert support
- Easy multistream setup
Restream limitations:
- TikTok alert support is limited
- May require additional tools for full coverage
- Paid plans needed for advanced features
Best Practice: Layer Your Alert Systems
The most reliable approach is to layer multiple alert systems:
- Primary alerts (StreamElements/Streamlabs) for Twitch and YouTube
- TikTok alerts (TikFinity or Tiktory) as a separate browser source
- Kick alerts (if available) or manual monitoring
- Twitter alerts (usually manual or custom scripts)
OBS setup:
- Create an "Alerts" scene with all alert sources
- Position each alert system in different screen areas
- Use filters to ensure alerts don't overlap
- Test each platform's alerts individually
This gives you:
- Coverage for all platforms
- Redundancy if one system fails
- Flexibility to adjust per platform
- Visual consistency (if styled similarly)
Troubleshooting: When Alerts Don't Work
Common issues and fixes:
TikTok alerts not showing:
- Check TikFinity/Tiktory account connection
- Verify browser source URL is correct
- Clear browser cache and refresh source
- Check TikTok account permissions
Alerts delayed or missing:
- Server issues with TikFinity (common on free tier)
- Internet connection problems
- Browser source refresh rate too low
- OBS performance issues
Alerts overlapping or conflicting:
- Adjust alert positions in OBS
- Set different trigger delays
- Use scene switching instead of layering
- Customize alert durations
Platform-specific alerts not working:
- Verify platform API connections
- Check account permissions
- Update alert system software
- Contact platform support if needed
Final Take
Multistreaming alerts require a multi-tool approach. There's no single solution that covers all platforms perfectly, but combining TikFinity (for TikTok), StreamElements (for Twitch/YouTube), and platform-specific tools gives you comprehensive coverage.
The key is to:
- Accept that each platform needs its own alert system
- Layer multiple alert sources in OBS
- Test each platform's alerts individually
- Monitor all platforms' activity feeds as backup
Don't let platform limitations stop you from multistreaming. With the right tool combination, you can give every viewer—regardless of platform—the alert experience they expect.