- Published on
Single Monitor Chat Overlay Setup for TikTok Streaming: Complete Guide (2025)
- Authors

- Name
- Robin
Streaming from a single monitor? You don't need a second screen to see TikTok chat. Here's how to set up chat overlays that work with your one-monitor setup.Source discussion: "One monitor: webcam, game, chat" — r/streaming. Core problem: creators streaming from a single monitor (or TV) want to see TikTok chat, webcam preview, and gameplay all on one screen, but OBS overlays disappear when they switch to fullscreen games.
The Single Monitor Streaming Challenge
When you're streaming from a single monitor, you face a unique challenge:
- You need to see: Gameplay, webcam preview, TikTok chat, and OBS controls.
- You have: One screen.
- The problem: When you go fullscreen in a game, OBS disappears, and you can't see chat or your webcam preview.
The Reddit post that inspired this guide came from a creator who said: "when I leave the OBS window to play a game, my chat overlay and webcam image disappear."
This is a common issue, but there are several solutions.
Understanding How OBS Overlays Work
First, let's clarify what's happening:
What You See vs What Viewers See
- What you see on your monitor: Your game in fullscreen, OBS window (if visible).
- What viewers see on stream: Your OBS scene (gameplay + webcam + chat overlay).
Important: Your OBS scene continues streaming even when OBS is minimized or hidden. Viewers still see your webcam and chat overlay.
The issue: You can't see your chat or webcam preview when OBS is hidden.
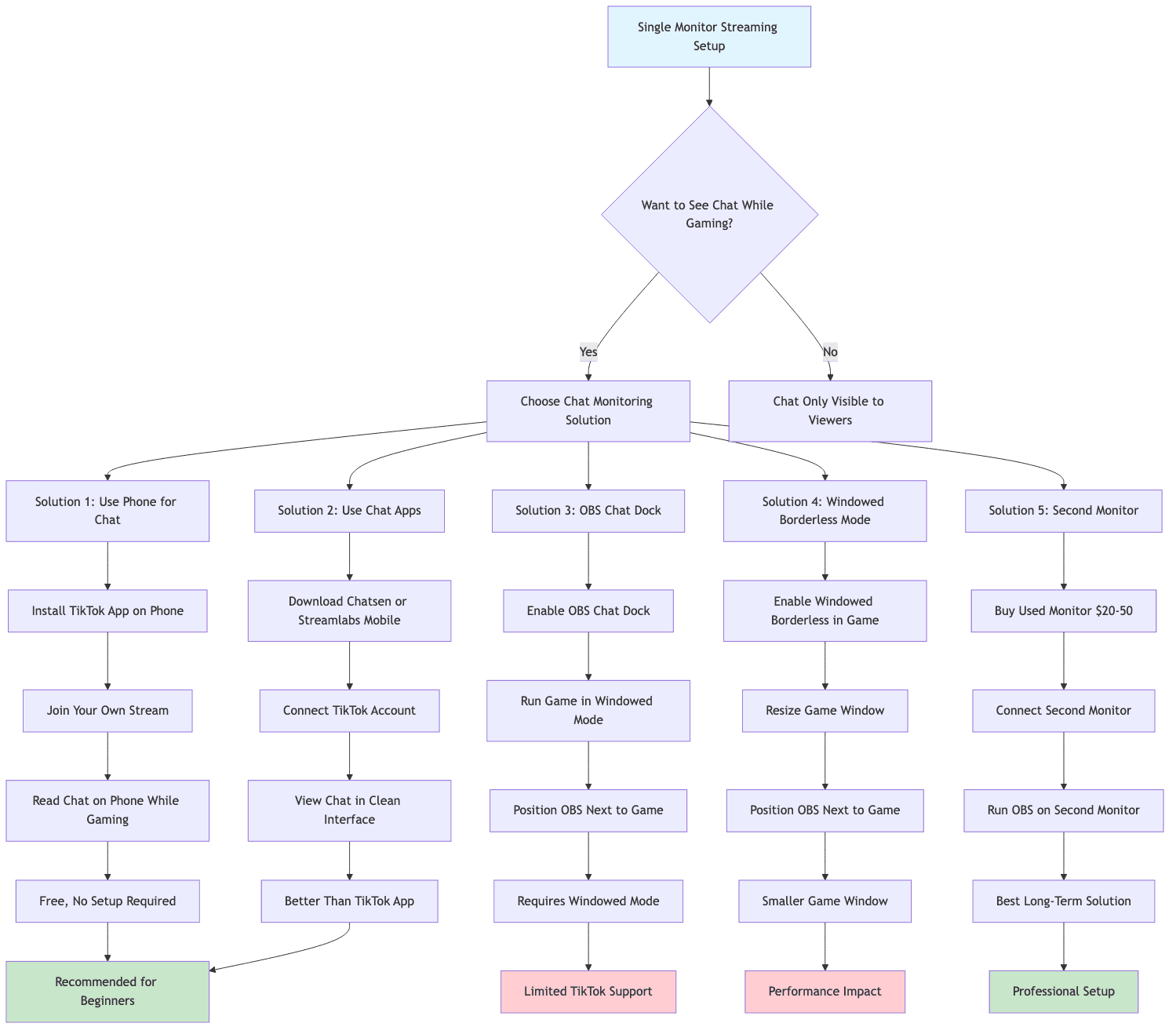
Single Monitor Chat Solutions Comparison
Here's a visual comparison of all the solutions for seeing chat on a single monitor:

The diagram shows five main solutions:
- Solution 1: Use Phone for Chat: Free, no setup, but small screen and battery drain.
- Solution 2: Use Chat Apps: Better interface than TikTok app, but still requires phone.
- Solution 3: OBS Chat Dock: Integrated solution, but requires windowed mode and has limited TikTok support.
- Solution 4: Windowed Borderless Mode: See everything on one screen, but smaller game window and potential performance impact.
- Solution 5: Second Monitor: Best long-term solution, but requires additional hardware ($20-50 used).
Recommended for beginners: Use your phone (Solution 1) — it's free, works immediately, and solves the problem without any setup.
Solution 1: Use Your Phone for Chat (Easiest)
The simplest solution is to use your phone to monitor TikTok chat:
Step 1: Install TikTok App on Phone
- Download TikTok app (if not already installed).
- Log in to your TikTok account.
Step 2: Join Your Own Stream
- Start your TikTok Live stream on PC.
- On your phone, open TikTok app.
- Search for your username or go to your profile.
- Tap "Live" to join your own stream.
- View chat on your phone while gaming on PC.
Step 3: Position Your Phone
- Place phone next to your monitor (on desk or stand).
- Keep it visible while gaming.
- Read chat without alt-tabbing.
Pros:
- Free (no additional hardware).
- Real-time chat (same as viewers see).
- No setup required.
Cons:
- Small screen (harder to read).
- Battery drain (keep phone plugged in).
- Takes up desk space.
Solution 2: Use Chat Apps (Better Than Phone TikTok App)
Dedicated chat apps are better than the TikTok app for monitoring chat:
Option A: Chatsen (Recommended)
- Download Chatsen (free app for iOS/Android).
- Connect TikTok account.
- View chat in a clean, readable interface.
- Place phone next to monitor.
Features:
- Large, readable text.
- Customizable appearance.
- Notifications for new messages.
- Works with multiple platforms (Twitch, YouTube, TikTok).
Option B: Streamlabs Mobile App
- Download Streamlabs Mobile (free app).
- Connect TikTok account (if supported).
- View chat and stream stats.
Note: Streamlabs mobile app may have limited TikTok support. Check if TikTok is available in your region.
Solution 3: Use OBS Chat Dock (If Available)
Some versions of OBS support chat docks that stay visible:
Step 1: Enable Chat Dock
- Open OBS Studio.
- Go to "Docks" → "Custom Browser Docks" (if available).
- Add TikTok chat URL as a dock.
Note: TikTok doesn't provide a pop-out chat URL like Twitch does. This may not work for TikTok.
Step 2: Keep OBS Visible (Windowed Mode)
- Run game in windowed mode (not fullscreen).
- Resize game window to leave space for OBS.
- Position OBS chat dock next to game window.
- See chat while gaming.
Pros:
- Integrated (no phone needed).
- Large, readable chat.
Cons:
- Requires windowed mode (may impact game performance).
- Takes up screen space.
- May not work with TikTok (limited chat URL support).
Solution 4: Use Picture-in-Picture (PIP) Overlay
Create a picture-in-picture overlay that shows chat on your stream and on your monitor:
Step 1: Set Up Chat Overlay in OBS
- In OBS, add Browser Source for TikTok chat.
- Position chat overlay in a corner (for stream).
- Make it large enough to read.
Step 2: Use OBS Preview on Second Device
- Use phone or tablet to view OBS preview.
- Connect phone to OBS using OBS Remote or similar.
- View chat overlay on phone while gaming.
Note: This requires additional setup and may not be practical for single-monitor setups.
Solution 5: Use Game Overlay Software (Advanced)
Some software can overlay chat directly on your game:
Option A: Overwolf Apps
- Install Overwolf (free gaming overlay platform).
- Search for TikTok chat overlay apps.
- Install app that displays TikTok chat over games.
- See chat while gaming in fullscreen.
Note: TikTok chat overlay apps may not be available on Overwolf. Check availability.
Option B: Custom Overlay Software
- Use software like "Chatty" (for Twitch) or similar.
- Check if TikTok support is available.
- Overlay chat on your game screen.
Note: TikTok chat overlay software is less common than Twitch/YouTube options.
Solution 6: Use Windowed Borderless Mode
If your game supports windowed borderless mode:
Step 1: Enable Windowed Borderless
- In game settings, select "Windowed Borderless" (not fullscreen).
- Game runs in a window (but looks fullscreen).
Step 2: Position OBS Next to Game
- Resize game window to leave space for OBS.
- Position OBS next to game window.
- See chat and webcam preview while gaming.
Pros:
- No alt-tabbing required.
- See everything on one screen.
Cons:
- Takes up screen space (smaller game window).
- May impact game performance (depending on game).
- Not all games support windowed borderless.
Solution 7: Use a Cheap Second Monitor (Best Long-Term Solution)
If you're serious about streaming, a second monitor is the best investment:
Budget Options
- Used monitor (Facebook Marketplace, $20-50).
- Small monitor (19-22 inches, $50-100).
- TV as second monitor (if you have a spare TV).
Setup
- Connect second monitor to your PC.
- Extend display (not duplicate).
- Run OBS on second monitor.
- Run game on main monitor.
- See chat, webcam, and OBS on second monitor.
Pros:
- Best experience (see everything).
- No compromises (fullscreen gaming + full OBS visibility).
- Professional setup.
Cons:
- Requires additional hardware (cost).
- Takes up desk space.
TikTok-Specific Chat Overlay Setup
For TikTok Live specifically, here's the recommended setup:
Step 1: Add TikTok Chat Overlay to Stream
- Use TikFinity or similar tool to get TikTok chat overlay URL.
- In OBS, add Browser Source.
- Paste chat overlay URL.
- Position chat in a corner (for viewers).
Step 2: Monitor Chat on Phone
- Use TikTok app or Chatsen app on phone.
- Join your own stream.
- Read chat on phone while gaming.
Step 3: Respond to Chat
- Read chat on phone.
- Respond verbally (viewers hear you).
- Or alt-tab to type responses (if needed).
Final Take: Use Your Phone for Chat (Single Monitor)
The Reddit post that inspired this guide came from a creator who was streaming from a TV on their couch and couldn't see chat when gaming.
The best solution for single-monitor streaming: Use your phone to monitor TikTok chat.
It's free, requires no setup, and works immediately. You can:
- See chat in real-time.
- Respond to viewers.
- Keep gaming in fullscreen.
If you want a better experience: Invest in a cheap second monitor ($20-50 used). It's the best long-term solution for streaming.
For now: Use your phone — it works, it's free, and it solves the problem immediately.