- Published on
TikTok Live Studio Display Capture Unavailable: Complete Fix Guide (2025)
- Authors

- Name
- Robin
Display Capture is essential for overlay setups—here's how to get it working again.Source discussion: Tiktok Live Studio - Why Is Display Capture Unavailable? — r/streaming. Core problem: TikTok Live Studio suddenly grays out Display Capture, breaking overlay setups and multi-scene workflows that rely on capturing the entire desktop.
Why Display Capture Matters for TikTok Overlays
Display Capture is the foundation of most TikTok streaming setups because it lets you:
- Capture your entire desktop with all overlays, alerts, and widgets visible
- Switch between different applications without changing capture sources
- Show OBS scenes with complex overlay configurations
- Display browser sources like TikFinity, Tiktory, or StreamElements overlays
When Display Capture disappears, you're stuck with Game Capture or Window Capture—which work for single applications but break multi-scene setups that need to show your full desktop composition.
The frustration in r/streaming threads like "Tiktok Live Studio - Why Is Display Capture Unavailable?" comes from creators who built entire workflows around Display Capture, only to have it vanish without warning.
The Root Cause: TikTok's Unlock Requirements
TikTok Live Studio has a hidden unlock system that gates certain features behind streaming milestones:
- Display Capture requires going live 3 times for 25+ minutes each
- Virtual Camera has similar unlock requirements
- Some users report these requirements appearing even after meeting them
The problem? You need Display Capture to stream in the first place, creating a catch-22. Plus, TikTok's unlock system is buggy—many streamers report meeting requirements but still seeing features grayed out.
Fix 1: Use OBS Virtual Camera (Most Reliable Workaround)

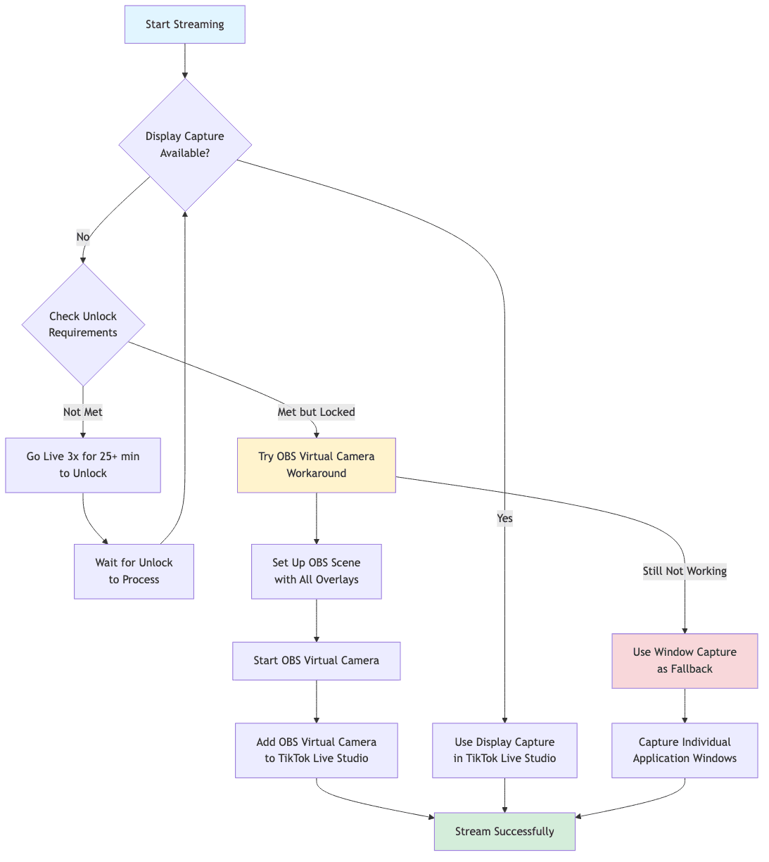
This workflow diagram shows the decision tree for handling Display Capture issues, from checking availability to implementing workarounds.
The diagram above illustrates the complete troubleshooting process. When Display Capture is unavailable, you have multiple paths: completing unlock requirements, using OBS Virtual Camera, or falling back to Window Capture. The OBS Virtual Camera method (highlighted in yellow) is the most reliable because it bypasses TikTok's limitations entirely.
The most consistent solution is to bypass TikTok Live Studio's Display Capture entirely:
- Set up your scene in OBS with all overlays, alerts, and sources
- Start OBS Virtual Camera (Tools → Start Virtual Camera)
- In TikTok Live Studio, add a source → select "Camera" → choose "OBS Virtual Camera"
- Your entire OBS composition (including Display Capture) now feeds into TikTok
This workaround is bulletproof because:
- OBS handles all the capture logic
- TikTok Live Studio just receives a camera feed
- You can use Display Capture, Game Capture, Window Capture, and browser sources all in OBS
- No unlock requirements to worry about
Pro tip: If Virtual Camera is also grayed out in TikTok Live Studio, you may need to complete the unlock requirements first (see Fix 3), or use the Capture Card method below.
Fix 2: Use Window Capture as a Fallback
If you can't use OBS Virtual Camera, Window Capture can sometimes fill the gap:
- Open the application you want to capture (game, browser, OBS preview, etc.)
- In TikTok Live Studio, add source → select "Window Capture"
- Choose the specific window from the dropdown
Limitations:
- Only captures one window at a time
- Can't capture your full desktop with multiple overlays
- May miss some applications if they don't appear in the window list
- Less flexible than Display Capture for complex setups
This works best for simple streams where you're only showing one application.
Fix 3: Complete the Unlock Requirements
If you want native Display Capture back, you need to unlock it:
- Go live on TikTok Live Studio (even with a blank screen or simple source)
- Stream for 25+ minutes each session
- Complete 3 separate live sessions (not 3 hours in one session)
- Wait a few hours after completing the third session—unlocks can take time to process
Important notes:
- Each session must be separate (end the stream and start a new one)
- The 25-minute minimum is per session, not cumulative
- Some users report needing to wait 24-48 hours for unlocks to activate
- If you've already met requirements but it's still locked, try logging out and back into TikTok Live Studio
Fix 4: Capture Card Method (Advanced)
For streamers with capture cards, you can route OBS through a capture card:
- In OBS, set up Display Capture for your desktop
- Start OBS Virtual Camera
- In TikTok Live Studio, add source → select "Capture Card"
- Choose OBS Virtual Camera from the capture card options
This method works even when other options are grayed out, but requires a capture card (physical or virtual).
Why TikTok's Unlock System Is Frustrating
The unlock requirements create several problems:
- Catch-22 situation: You need Display Capture to stream, but you need to stream to unlock Display Capture
- Inconsistent enforcement: Some users never see unlock requirements; others get locked out after updates
- Poor communication: TikTok doesn't clearly explain unlock requirements upfront
- No support: Support tickets often get closed without resolution
This is why the r/streaming community has gravitated toward OBS Virtual Camera workarounds—they're more reliable than TikTok's native features.
Best Practice: Build Your Setup in OBS First
Instead of fighting TikTok Live Studio's limitations, build your entire streaming setup in OBS:
- Create all scenes and overlays in OBS
- Use Display Capture, Game Capture, browser sources, and alerts in OBS
- Output everything through OBS Virtual Camera
- Feed that single camera source into TikTok Live Studio
This approach:
- Gives you full control over your overlay setup
- Works regardless of TikTok's unlock status
- Lets you multistream to other platforms from OBS
- Provides better performance and stability
Troubleshooting: When Nothing Works
If all methods fail:
- Check TikTok Live Studio updates—new versions sometimes reset unlock status
- Reinstall TikTok Live Studio—fresh installs can clear unlock bugs
- Try a different TikTok account—unlock status is account-specific
- Use Restream or SE Live—multistreaming services can bypass TikTok Live Studio entirely
- Contact TikTok support—while often unhelpful, some users report success after multiple tickets
Final Take
Display Capture being unavailable in TikTok Live Studio is a common frustration, but it's not a dead end. The OBS Virtual Camera workaround is more reliable than TikTok's native Display Capture anyway—it gives you better control, better performance, and works across all platforms.
Don't wait for TikTok to fix their unlock system. Build your setup in OBS, output through Virtual Camera, and feed that into TikTok Live Studio. You'll have a more stable, flexible streaming setup that doesn't depend on TikTok's buggy feature gates.