- Published on
TikTok PC Streaming with One Monitor: How to Overlay Chat on Your Game (2025)
- Authors

- Name
- Robin
Keep TikTok chat visible on a single monitor without constantly alt‑tabbing away from your game.Source discussion: “Streaming TikTok On PC” — r/streaming. Core problem: the creator streams TikTok from a PC with one monitor and can’t see chat without alt‑tabbing, and they’re asking whether there’s a way to have an overlay over the game that shows TikTok chat.
The Real Problem With Single‑Monitor TikTok Streaming
If you only have one display, TikTok streaming quickly becomes a juggling act:
- You want your game full‑screen, so it feels smooth and responsive.
- You also need chat visible, or your stream feels like shouting into the void.
- TikTok’s official tools don’t always make chat overlays obvious or easy.
That’s why posts like the original thread show up over and over: creators are accepted into TikTok’s PC program, go live, and immediately realize they can’t see chat without killing their focus.
The good news: you don’t need a second monitor right away. You just need a simple system:
- Where your game lives (foreground or borderless).
- Where your chat window lives (overlay, side, or phone).
- How you route audio so alerts don’t surprise you.
This guide walks through practical options that work in 2025, starting from “keep it as simple as possible” and scaling up.
Option 1: Use TikTok’s Own Chat Overlay (When Available)
Depending on your version of TikTok Live Studio or desktop tools, you may have a built‑in chat overlay hotkey.
Creators in similar situations have mentioned shortcuts like:
Ctrl + Alt + O(or a similar combo) to toggle chat overlay on top of your game.
The exact keys can vary between builds and regions, but the pattern is similar:
- Open TikTok Live Studio (or your official TikTok PC app).
- Go to Settings → Hotkeys / Shortcuts.
- Look for an option like “Show chat overlay” or “Pin chat”.
- Bind it to something easy (for example,
Ctrl + Shift + C). - Start your game in borderless windowed mode.
- Use the hotkey to toggle chat overlay on and off while playing.
This is the lightest‑weight solution:
- No third‑party apps.
- No complex OBS scenes.
- You can glance at chat without leaving the game.
Limitations:
- The overlay might not be fully customizable.
- Font size and transparency controls can be limited.
- Updates sometimes break or move these features, so you may lose them temporarily after an update.
If this option doesn’t exist or feels clunky, move to OBS/Streamlabs‑style overlays instead.
Option 2: Single‑Monitor Overlay Using OBS or Streamlabs
When the Reddit OP asked if they had to use OBS or Streamlabs, the honest answer from other creators was:
If you want flexible overlays, yes — third‑party tools are the way.
The basic idea:
- OBS or Streamlabs captures your game and sends it to TikTok.
- A chat overlay — either a browser source or a transparent window — floats on top of your game or scene.
- You configure layouts once, then just hit “Go Live”.
Step 1: Run Your Game in Borderless Windowed
For overlays to feel good:
- Switch your game to borderless windowed or windowed fullscreen.
- Match your output resolution in OBS (for example, 1080×1920 for vertical TikTok).
This lets Windows and OBS stack UI elements more gracefully than true exclusive fullscreen.
Step 2: Add a Chat Overlay Source
You have a few approaches:
- TikTok chat via browser overlay (if/when official support matures).
- TikFinity / Tiktory / third‑party overlays that mirror TikTok events and chat.
- Window capture of a resized chat window pinned to a corner.
In OBS:
- Create a “TikTok – Single Monitor” scene.
- Add your game capture or window capture as the base layer.
- Add a browser source or window capture for chat:
- Crop it to only show messages (no borders).
- Scale it to a usable size.
- Position the chat overlay in a non‑critical area of your game:
- For vertical layouts, this is usually along the side or near the top.
- Apply a light background blur or dark translucent box so text stays readable.
Now you can see chat without alt‑tabbing, and viewers see a clean layout instead of an accidental screenshot of your desktop.
Option 3: Use Your Phone as a Dedicated Chat Screen
Sometimes the simplest “overlay” is… a second screen you already own.
In the Reddit thread, one commenter suggests:
- “Search your username after you go live on TikTok and just read chat via mobile.”
That’s underrated advice.
To use your phone as a mini second monitor:
- Start your TikTok Live from PC as usual.
- On your phone:
- Open TikTok.
- Search for your own username.
- Tap into your live.
- Turn the phone sideways or keep it vertical, whichever shows chat more comfortably.
- Prop it near your monitor where your eyes naturally flick during quiet moments.
This approach:
- Costs $0 if you already have a smartphone.
- Doesn’t eat into your PC’s performance.
- Keeps your game truly full‑screen on your main monitor.
The trade‑off: your eyes are bouncing between monitor and phone, which takes getting used to.
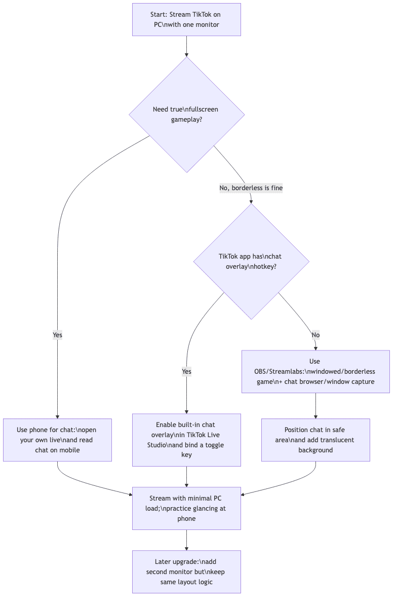
A Visual Map of Single‑Monitor TikTok Chat Options
To make the trade‑offs clearer, here’s a simple flow of how most single‑monitor TikTok setups end up working:

In this diagram:
- You start with the core question: “Do I absolutely need my game full‑screen?”
- If yes, you tend to end up with phone‑based chat or a lightweight built‑in overlay that doesn’t interfere with fullscreen rendering.
- If no, you’re open to borderless windowed plus OBS/Streamlabs overlays.
- On the built‑in overlay branch, you lean on:
- TikTok Live Studio’s chat overlay hotkeys (when available).
- Simple toggles that let you see chat during downtime and hide it during intense fights.
- On the OBS/Streamlabs branch, you:
- Run the game in borderless windowed.
- Stack a chat browser source or window capture on top of the scene.
- Use a translucent background and careful positioning so chat doesn’t hide core UI elements.
- If none of that feels right, the diagram loops you back to:
- “Use your phone as a dedicated chat device” — the most hardware‑friendly solution for beginners.
The point of this flow is not to force you into one “correct” path, but to show you that you always have a workable option, even with a single monitor and minimal gear.
Practical Setup Recommendations (From Easiest to Most Advanced)
If you’re just starting and want to keep frustration low:
- Start with your phone for chat.
- Get comfortable reading and responding to viewers at all.
- If your version of TikTok’s tools supports it, experiment with the built‑in chat overlay.
- Use it for short sessions to see if it helps or distracts you.
- When you’re ready to invest a bit of time, set up a dedicated OBS/Streamlabs scene:
- Borderless windowed game.
- Chat overlay cropped and pinned to a safe area.
- A minimalist alert layout so your screen doesn’t get noisy.
Later, when you eventually add a second monitor, your overlay work carries forward:
- You can move OBS to the second screen.
- You can resize or even hide the chat overlay on your main display.
- Your TikTok layout and alert logic stay the same — just more comfortable to manage.
You don’t need a full dual‑PC, triple‑monitor command center to stream TikTok well.
You just need to intentionally choose where your game goes, where your chat goes, and how much complexity you’re willing to manage right now.