- Published on
Fix Choppy TikTok Live Studio Overlays: TikFinity and Browser Source Tuning (2025)
- Authors

- Name
- Robin
Smooth overlays matter just as much as smooth gameplay — viewers feel every stutter in your alerts and tickers.Source discussion: “TikTok Live Studio (PC) Update Causing Choppy Browser/Built‑In Sources?” — r/streaming. Core problem: after a Live Studio update, TikFinity browser sources and even built‑in scrolling text started running at ~30 FPS or worse, despite a high‑end PC (RTX 4090, 7800X3D, 32 GB DDR5). Re‑adding scenes didn’t fix it, and support channels were basically silent.
Why Your TikTok Overlays Suddenly Feel Laggy
When overlays get choppy right after an update, it’s tempting to blame:
- Your GPU (even when you’re on a 4090),
- Your internet,
- Or your TikFinity setup.
But in cases like the Reddit thread, the pattern is clearer:
- Game and camera are smooth.
- Browser overlays and built‑in text only are stuttering.
- The issue appears after a specific Live Studio update.
That strongly suggests the bottleneck lives inside TikTok Live Studio’s browser / overlay rendering pipeline, not your raw hardware.
You can’t roll back Live Studio easily, but you can:
- Confirm it’s not a scene or source configuration bug.
- Reduce the work your overlays are doing.
- Nudge Live Studio and TikFinity into a configuration that stays close to 60 FPS.
Step 1: Confirm It’s Really the Overlay, Not the Whole Stream
Before you start tearing your layout apart, isolate the problem:
- Create a brand‑new scene in TikTok Live Studio:
- Add only your camera and a solid color background.
- No browser sources, no scrolling text.
- Start a test (unlisted/private) live if your account allows it, or record a local preview.
- Check:
- Is your camera motion smooth when you move your hand quickly?
- Do you see dropped frames or obvious judder?
If camera and main video are smooth, but:
- Scrolling text looks like it’s at 20–30 FPS.
- TikFinity overlays glide unevenly or jump.
…then you’ve confirmed the problem is overlay rendering, not encoding or network.
Step 2: Simplify and Rebuild the Overlay Path
TikTok Live Studio updates sometimes change how many layers and what kinds of effects it can handle smoothly.
To reduce complexity:
- Disable all existing overlay scenes temporarily:
- Turn off scrolling text.
- Turn off animated frames, alerts, and widgets.
- Add a single TikFinity browser source:
- Use a “minimal overlay” layout (no big background videos, minimal CSS effects).
- Check the preview:
- If this one overlay is now smooth, slowly add:
- One text ticker.
- One goal bar.
- One simple alert.
- If this one overlay is now smooth, slowly add:
Watch for the moment where things degrade — that’s your new practical ceiling after the update.
If even a single overlay is stuttering:
- Lower the browser source resolution (for example, 720×1280 instead of full 1080×1920).
- Reduce effects inside TikFinity:
- Swap heavy glow/shadow animations for simpler fades.
- Turn off ultra‑long marquee tickers.
Step 3: Tune TikFinity and Browser Source Settings for Live Studio
TikFinity is powerful, but it’s easy to accidentally build a tiny web page that behaves like a game:
- Multiple animated widgets.
- Constant CSS transforms.
- Large transparent PNGs stacked on top of each other.
To play nicer with Live Studio:
- Limit overlay FPS in TikFinity (if exposed):
- Many alerts look fine at 30 FPS as long as they’re consistent.
- Use shorter animations:
- 0.2–0.4 second fades feel snappy and reduce constant redraw work.
- Replace scrolling tickers with page‑style updates:
- Instead of a continuous marquee, show a static “Latest gifters” list that updates when new events arrive.
- Keep your browser source at 1:1 with stream resolution:
- Avoid weird scalings like a 4K overlay inside a 1080p canvas.
In TikTok Live Studio:
- Make sure your output FPS is set to a stable target (30 or 60).
- Avoid scaling the browser source multiple times:
- Set the correct resolution in TikFinity.
- Then scale once inside Live Studio and leave it.
Step 4: Where Choppiness Can Come From (End‑to‑End View)
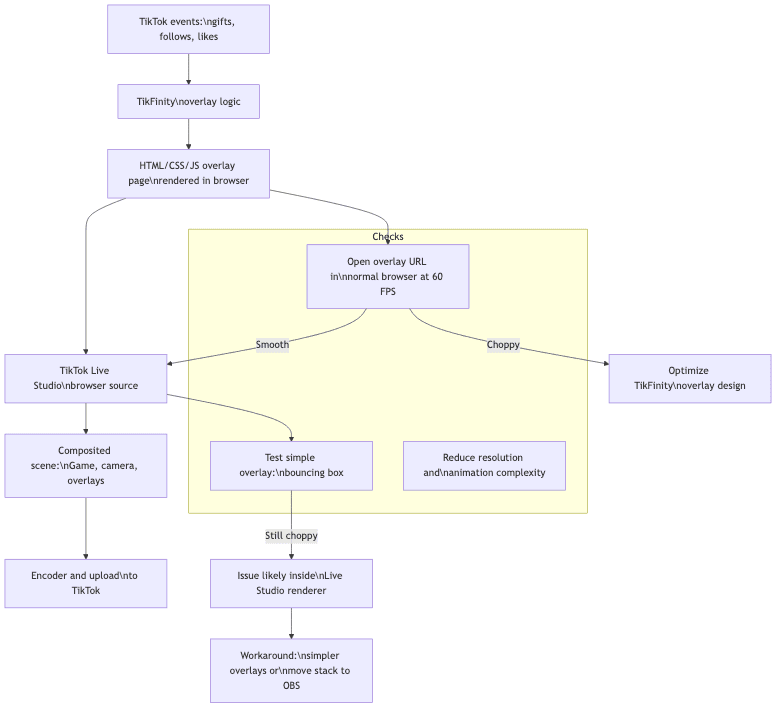
Here’s a conceptual view of where overlay stutter can sneak in, adapted from the Reddit case:

Reading the diagram top‑to‑bottom:
- TikTok Events (gifts, follows, likes) are fired from the platform.
- TikFinity listens and:
- Runs your alert logic.
- Renders an HTML/CSS/JS overlay page in the cloud.
- TikTok Live Studio then:
- Loads that page as a browser source.
- Draws it on top of your scene at each frame.
- Finally, the encoder packages everything and sends it to TikTok’s servers.
Stutter can appear if:
- TikFinity’s page is too heavy, causing irregular frame updates.
- Live Studio’s browser renderer loses sync after an update and caps at a lower FPS.
- Your system is already busy with:
- High‑FPS game capture,
- Multiple scenes and filters,
- And GPU scheduling contention.
By stepping through this flow, you can test each checkpoint:
- Load the TikFinity overlay in a normal browser (Chrome/Edge) at 60 FPS.
- If it’s smooth there but not in Live Studio, the issue is inside Live Studio.
- Swap in a simple test overlay (just a bouncing box or timer).
- If even that stutters, you know the problem is not TikFinity’s design, but the host app.
The goal is not to debug TikTok’s internals, but to isolate enough that you can choose a stable configuration and stop losing time to guesswork.
Step 5: Practical Workarounds Until TikTok Fixes It
If you’ve confirmed that:
- Your PC is fine,
- TikFinity pages run smoothly in a regular browser,
- And only Live Studio’s browser sources are choppy,
…you have three realistic options:
- Lean on simpler overlays in Live Studio:
- Use static text and small, non‑scrolling widgets.
- Keep animations minimal and short.
- Move your overlay stack to OBS, then:
- Use OBS’s Virtual Camera or supported routing into TikTok.
- Let OBS handle the heavy overlay compositing; treat Live Studio like a simple capture/relay layer.
- Split the load:
- Use TikFinity only for alerts and goals.
- Use Live Studio’s own, lighter‑weight text for labeling scenes or call‑to‑actions.
If an update later restores smoother overlay behavior, you can re‑enable your more complex layout. Until then, the priority is smooth motion over fancy motion.
Final Take: Overlays Are Part of Your Performance Budget
The Reddit post that inspired this guide came from a creator with a top‑tier PC. That alone proves a key point:
TikTok overlays are not just about how powerful your GPU is — they’re about how much work your streaming app asks it to do per frame.
Treat TikFinity overlays like a mini game running alongside your main content:
- Design them to be light, predictable, and stable.
- Avoid clutter and constant scrolling where a simple list or badge would do.
- Revisit your setup after big Live Studio updates to make sure nothing silently broke.
If you approach overlays as part of your overall performance budget, you can keep TikTok Live Studio feeling smooth — even when the app itself is a moving target.