- Published on
TikTok Live Studio Missing Phone Screen Cast Option: How to Fix (2025)
- Authors

- Name
- Robin
You open "Add Source" in TikTok Live Studio, but the phone screen cast option isn't there. Here's why and how to get it back.Source discussion: "Trying to share my phone screen on TikTok live, but I just simply do not have the option to do so." — r/streaming. Core problem: creators try to cast their phone screen to TikTok Live Studio, but when they click "Add Source", the "Cast iPhone" or "Cast Android" option is completely missing — not grayed out, just not there at all.
Why TikTok Live Studio Phone Screen Cast Is Missing
TikTok Live Studio's phone screen cast feature isn't available to everyone. Here's why it might be missing from your "Add Source" menu:
1. Platform Differences: Mac vs Windows
Mac users report this issue more frequently than Windows users. TikTok Live Studio on Mac may have different feature sets than the Windows version.
One Reddit user said: "Is the Mac version different than the windows version? On the off chance I connect my phone as a webcam, it won't do the orientation correctly..."
This suggests:
- Windows version has more features (including phone casting).
- Mac version may be missing phone casting entirely.
- Phone webcam mode works differently on Mac vs Windows.
2. Account Requirements Not Met
TikTok Live Studio requires certain account eligibility before phone casting becomes available:
- Follower count (usually 1k+).
- Mobile live history (streaming from phone first).
- Desktop live history (streaming from TikTok Live Studio).
If you haven't met these requirements, phone casting won't appear.
3. Software Version Issues
Older versions of TikTok Live Studio may not support phone casting. The feature was added in later updates, so if you're using an outdated version, it won't be there.
4. Regional Availability
Like virtual camera, phone casting may be region-locked. If you're in a country where TikTok Live Studio is new, phone casting might not be available yet.
Solution 1: Update TikTok Live Studio
The most common fix is to update to the latest version of TikTok Live Studio.
How to Update
- Open TikTok Live Studio.
- Check for updates in Settings or Help menu.
- Download the latest version from TikTok's website if auto-update doesn't work.
- Uninstall the old version and install the new one.
- Restart your computer.
Why This Works
Phone casting was added in later versions of TikTok Live Studio. If you installed it months ago and never updated, the feature won't be there.
Solution 2: Check Your Account Eligibility
Phone casting may require specific account milestones before it appears.
Requirements to Check
- Follower count: Do you have 1k+ followers?
- Mobile live history: Have you streamed from your phone at least once?
- Desktop live history: Have you streamed from TikTok Live Studio at least once?
- Account verification: Is your account verified or a business account?
How to Verify
- Check your TikTok account in the mobile app.
- Look at your live history — do you have mobile and desktop streams?
- Check your follower count — is it above TikTok's thresholds?
If you're missing any of these, complete them first, then check TikTok Live Studio again.
Solution 3: Use Phone as Webcam Instead (Mac Workaround)
If phone casting isn't available, you can connect your phone as a webcam instead.
How to Set Up Phone as Webcam
- Connect your phone to your computer via USB.
- Enable USB debugging (Android) or trust the computer (iPhone).
- In TikTok Live Studio, go to "Add Source" → "Camera".
- Select your phone from the camera list.
Important Note
The Reddit post mentioned: "On the off chance I connect my phone as a webcam, it won't do the orientation correctly..."
This means:
- Phone webcam mode works, but orientation might be wrong.
- You may need to rotate the source in TikTok Live Studio.
- Vertical orientation (portrait) may not work perfectly.
Solution 4: Use Third-Party Screen Casting Tools
If TikTok Live Studio's native phone casting won't work, you can use third-party tools to cast your phone screen, then capture it in TikTok Live Studio.
Option A: OBS + Phone Screen Cast
- Use OBS Studio to capture your phone screen (via USB or wireless casting).
- Set up OBS virtual camera or use Aitum Vertical.
- Add OBS virtual camera to TikTok Live Studio as a camera source.
Option B: AirPlay (Mac) or Miracast (Windows)
- Cast your phone screen to your computer using AirPlay (iPhone/Mac) or Miracast (Android/Windows).
- Capture the casted screen in TikTok Live Studio using screen capture.
- Add the screen capture as a source.
Option C: USB Screen Mirroring Apps
- Install a USB screen mirroring app (like Scrcpy for Android or QuickTime for iPhone).
- Mirror your phone screen to your computer.
- Capture the mirrored screen in TikTok Live Studio.
Solution 5: Check Mac vs Windows Feature Differences
If you're on Mac, phone casting might not be available at all. Here's what to do:
Mac-Specific Workarounds
- Use iPhone screen recording → AirPlay to Mac → Capture in TikTok Live Studio.
- Use QuickTime to record iPhone screen → Import to TikTok Live Studio.
- Use OBS to capture phone screen → Virtual camera to TikTok Live Studio.
Windows-Specific Advantages
If you have access to a Windows computer, phone casting is more likely to work:
- Install TikTok Live Studio on Windows.
- Check "Add Source" — phone casting should be there.
- Use Windows version for phone casting, Mac for other features.
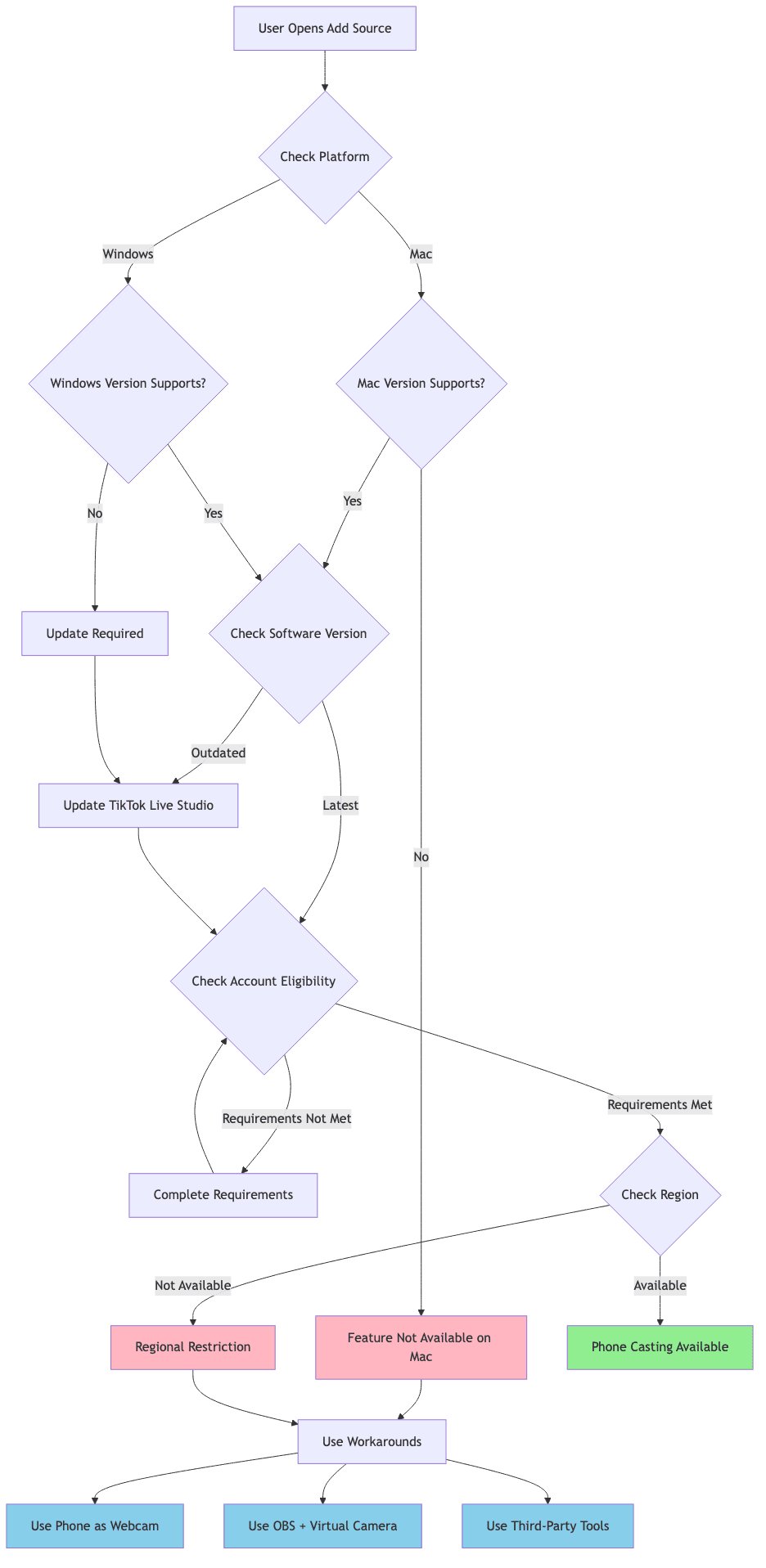
TikTok Live Studio Phone Casting Availability Flow
Here's a visual guide to why phone casting might be missing and how to get it:

The diagram shows the decision path TikTok Live Studio takes when determining phone casting availability:
- Check Platform: Is this Mac or Windows? (Mac may not support phone casting.)
- Check Software Version: Is TikTok Live Studio up to date? (Older versions don't have phone casting.)
- Check Account Eligibility: Does the account meet requirements? (Follower count, live history.)
- Check Region: Is phone casting available in this region? (May be region-locked.)
- Show Feature: Phone casting appears in "Add Source" menu (or doesn't, if any step fails).
The problem is that TikTok doesn't clearly communicate why phone casting is missing — it just doesn't appear, leaving creators confused about what to do.
Why This Frustrates Creators
The Reddit post that inspired this guide came from a creator who said: "To share your phone screen, you have to press add source, and then there is an option to screen cast a phone. As you can see from this screenshot, I have opened add source, and I just simply do not have the option to add phone as a source amongst other things that others have that I don't."
That's the core frustration:
- Other creators have the phone casting option.
- You don't have it.
- TikTok doesn't explain why.
And when you search for solutions, you find:
- Hundreds of YouTube videos showing how to use phone casting.
- Your TikTok Live Studio doesn't have the option.
- No clear explanation of why it's missing.
Practical Workaround: Use What Works
While you wait for phone casting to appear (or if it never does), here's what you can do:
Option A: Stream Directly from Phone
- Use TikTok's mobile app to stream directly from your phone.
- Add overlays using TikFinity or similar tools.
- Skip TikTok Live Studio for phone content.
Option B: Record Phone Screen, Then Stream
- Record your phone screen using built-in screen recording.
- Import the recording to TikTok Live Studio.
- Stream the recording as a video source.
Option C: Use OBS + Virtual Camera
- Capture phone screen in OBS (via USB or wireless).
- Set up OBS virtual camera.
- Add OBS virtual camera to TikTok Live Studio.
Common Mistakes to Avoid
Assuming all platforms have the same features:
- Mac and Windows versions of TikTok Live Studio have different features.
- Don't expect Mac to have everything Windows has.
Not updating TikTok Live Studio:
- Phone casting was added in later versions.
- Always use the latest version of TikTok Live Studio.
Giving up after one attempt:
- Account eligibility can change over time.
- Check again after meeting more requirements.
Not trying workarounds:
- Phone webcam mode, OBS, and third-party tools can work.
- Don't assume phone casting is the only way.
Final Take: Phone Casting Is Platform and Account Dependent
The Reddit post that inspired this guide came from a creator who couldn't find phone casting in TikTok Live Studio, even though other creators had it.
The reality is:
- Mac users may not have phone casting at all.
- Windows users are more likely to have it.
- Account requirements determine availability.
- Software updates add features over time.
Your best options:
- Update TikTok Live Studio to the latest version.
- Check account eligibility (follower count, live history).
- Use phone as webcam if casting isn't available.
- Use OBS + virtual camera as a workaround.
- Stream directly from phone if desktop features aren't working.
Phone casting will eventually be available to more users — but TikTok's feature rollout is inconsistent, which is why so many creators can't find it.
In the meantime, use OBS, phone webcam mode, or direct mobile streaming to get your phone content into TikTok Live, rather than waiting for TikTok's systems to catch up.