- Published on
TikTok Live Studio CPU Optimization: Fix 100% CPU Usage When Multi-Streaming (2025)
- Authors

- Name
- Robin
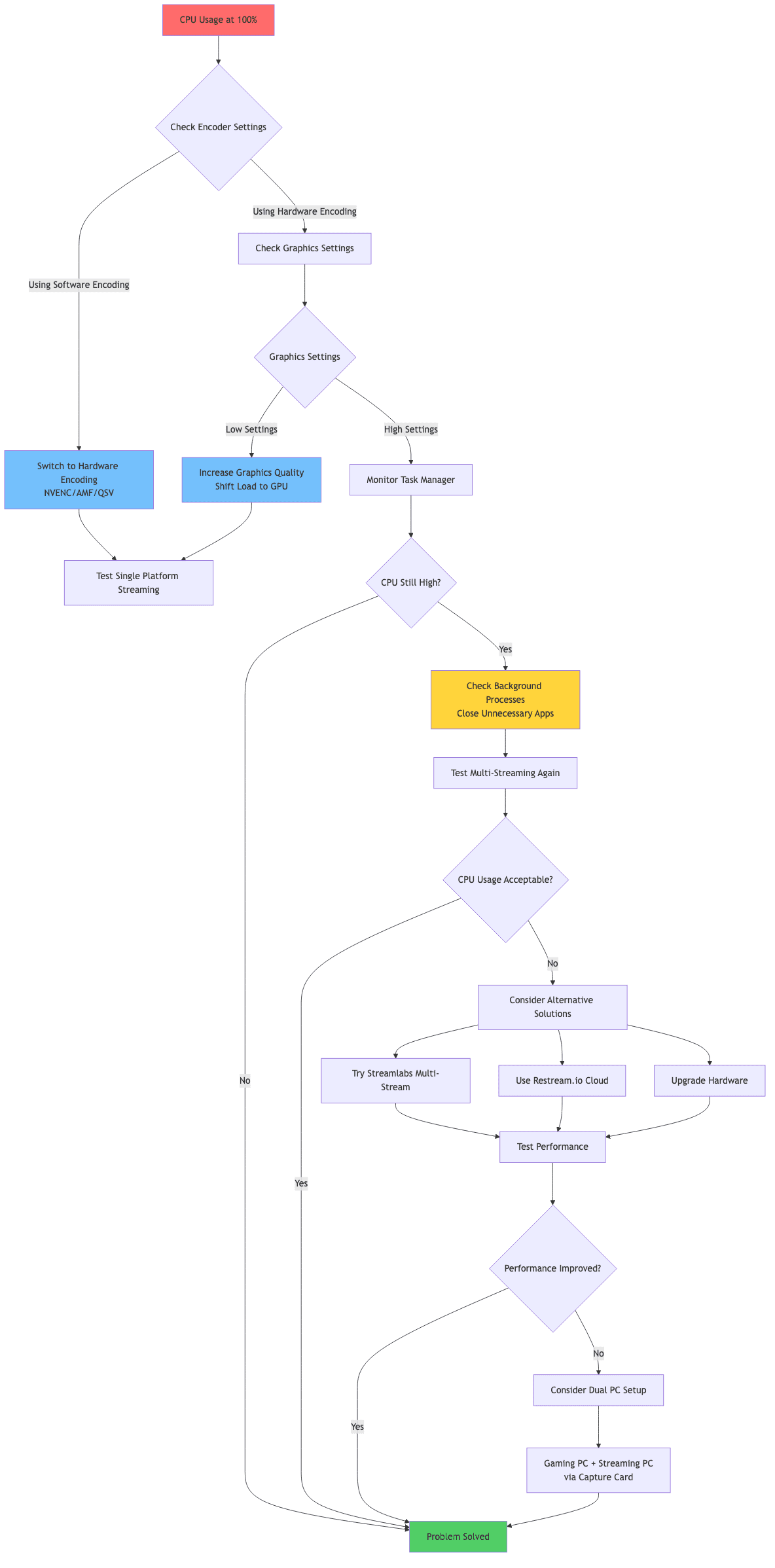
Fix 100% CPU usage when multi-streaming to TikTok and Twitch with these proven optimization techniquesIf you've been experiencing 100% CPU usage when multi-streaming to TikTok Live Studio and Twitch, you're not alone. This is one of the most common technical issues streamers face when trying to reach multiple audiences simultaneously. The good news? There are several proven solutions to optimize your setup and eliminate these performance bottlenecks.
The Problem: Why TikTok Live Studio Drains CPU
TikTok Live Studio (TTLS) has gained a reputation for being resource-intensive, especially when combined with other streaming software like OBS. Many streamers report that while streaming to Twitch alone works perfectly fine, adding TikTok Live Studio to the mix causes their CPU to spike to 100% usage.
This issue typically manifests when:
- Multi-streaming to both TikTok and Twitch simultaneously
- Using OBS with Aitum Vertical plugin for TikTok capture
- Running games at low settings (which actually increases CPU load)
- Using virtual camera capture methods
Understanding the Root Causes

1. TikTok Live Studio's Poor Optimization
Unlike more mature streaming platforms, TikTok Live Studio is relatively new and hasn't been optimized for resource efficiency. The application itself can consume significant CPU resources, especially when handling vertical video encoding and multiple audio/video streams.
2. Double Encoding Overhead
When multi-streaming, you're essentially encoding your content twice - once for Twitch (via OBS) and once for TikTok (via TTLS). This double encoding process puts tremendous strain on your CPU, even with hardware acceleration enabled.
3. Vertical Video Processing
TikTok's vertical format requires additional processing power to convert your horizontal stream into a mobile-friendly vertical layout. This conversion process adds extra CPU overhead that doesn't exist when streaming to traditional platforms.
Proven Solutions to Fix CPU Issues
Solution 1: Optimize Your Graphics Settings
Counterintuitive but effective: Running games at higher graphics settings can actually reduce CPU load. When you set games to low settings, your CPU has to process more frames at lower resolution, increasing its workload.
Recommended approach:
- Increase game resolution to 1440p or higher
- Enable higher graphics settings to shift load to GPU
- Use your GPU's hardware encoding (NVENC) instead of CPU encoding
Solution 2: Verify Your Encoder Settings
Ensure you're using hardware encoding rather than software encoding:
For NVIDIA GPUs:
- Use NVENC H.264 or NVENC HEVC
- Set rate control to CBR (Constant Bitrate)
- Use preset: Quality or Max Quality
For AMD GPUs:
- Use AMF H.264 or AMF HEVC
- Similar rate control settings as NVENC
For Intel GPUs:
- Use QSV H.264 or QSV HEVC
- Optimize for quality over speed
Solution 3: Monitor Resource Usage
Use Task Manager or a monitoring tool to identify what's actually consuming your CPU:
- Open Task Manager during streaming
- Sort by CPU usage to see which processes are consuming the most resources
- Look for unexpected culprits like browser tabs, background applications, or other streaming software
Common CPU hogs include:
- Multiple browser tabs (especially Chrome)
- Discord with hardware acceleration enabled
- Antivirus software running real-time scans
- Windows Update processes
Solution 4: Optimize OBS Settings
Fine-tune your OBS configuration for multi-streaming:
Output Settings:
- Encoder: Use your GPU's hardware encoder
- Rate Control: CBR
- Bitrate: 6000 kbps for 1080p (adjust based on your upload speed)
- Keyframe Interval: 2 seconds
Video Settings:
- Base Resolution: 1920x1080
- Output Resolution: 1920x1080 (or 1080x1920 for vertical)
- FPS: 60 (or 30 if experiencing issues)
- Filter: Lanczos (Sharpened scaling, 32 samples)
Solution 5: Consider Alternative Multi-Streaming Solutions
If TikTok Live Studio continues to cause issues, consider these alternatives:
Streamlabs Multi-Stream:
- More optimized for multi-platform streaming
- Better resource management
- Built-in vertical streaming support
Restream.io:
- Cloud-based multi-streaming
- Reduces local CPU load
- Professional-grade features
Aitum Multi-Stream:
- Lightweight alternative to TTLS
- Better CPU optimization
- More stable performance
Advanced Optimization Techniques
Hardware Upgrades
If software optimizations aren't enough, consider these hardware improvements:
CPU Upgrade:
- Intel i7-13700K or i9-13900K for better multi-core performance
- AMD Ryzen 7 7700X or Ryzen 9 7900X for excellent streaming performance
RAM Upgrade:
- 32GB DDR4-3200 or DDR5-5600 for smooth multi-streaming
- Ensure dual-channel configuration for optimal performance
GPU Upgrade:
- RTX 4070 or higher for excellent NVENC performance
- AMD RX 7800 XT or higher for AMF encoding
Software Optimizations
Windows Optimizations:
- Disable Windows Game Mode (can interfere with streaming)
- Set OBS to high priority in Task Manager
- Disable unnecessary startup programs
- Update all drivers (especially GPU drivers)
OBS Optimizations:
- Use Studio Mode to reduce preview rendering
- Disable unnecessary sources when not in use
- Use browser sources sparingly (they're CPU-intensive)
- Enable hardware acceleration in OBS settings
Troubleshooting Checklist
When experiencing CPU issues, work through this checklist:
- Check encoder settings - Ensure you're using hardware encoding
- Monitor Task Manager - Identify what's consuming CPU
- Test single streaming - Stream to only one platform to isolate the issue
- Update drivers - Ensure all drivers are current
- Close unnecessary programs - Free up system resources
- Check internet connection - Ensure stable upload speed
- Test different games - Some games are more CPU-intensive than others
Long-term Solutions

Dual PC Setup
For serious multi-streamers, a dual PC setup eliminates most CPU bottlenecks:
Streaming PC:
- Dedicated encoding PC with powerful CPU/GPU
- Handles all streaming and encoding tasks
- Connected to gaming PC via capture card
Gaming PC:
- Focuses solely on running games
- Sends video/audio to streaming PC
- No streaming software running
Cloud Streaming
Consider cloud-based solutions for the most demanding setups:
AWS Elemental MediaLive:
- Professional-grade cloud encoding
- Handles multiple output formats
- Scales automatically based on demand
Restream Cloud:
- Simple cloud multi-streaming
- No local resource usage
- Professional features included
Conclusion
CPU issues when multi-streaming to TikTok and Twitch are common but solvable. The key is understanding that TikTok Live Studio is resource-intensive and requires careful optimization. By following these solutions - from simple encoder changes to hardware upgrades - you can achieve smooth multi-streaming performance.
Remember, every system is different, so what works for one streamer might not work for another. Start with the software optimizations and work your way up to hardware solutions if needed. With the right approach, you can successfully reach audiences on both platforms without sacrificing performance.
The streaming landscape is constantly evolving, and TikTok Live Studio will likely improve its optimization over time. Until then, these proven techniques will help you maintain professional-quality streams across multiple platforms.
Have you experienced similar CPU issues with TikTok Live Studio? Share your solutions and experiences in the comments below. Your insights could help other streamers overcome these technical challenges.