- Published on
Live Alerts Not Working: TikTok/OBS Troubleshooting Guide (2025)
- Authors

- Name
- Robin
Test alerts work, but nothing triggers live? Here’s a clear, reliable flow to fix alerts across TikTok/OBS and common overlay tools.Source discussion: Alerts failing during live streams — r/streaming. Problem pattern: creators see test alerts work, but live alerts do nothing once they go live on TikTok or multi-platform setups.
Why Live Alerts Fail
Most alert systems are event-driven overlays loaded via OBS Browser Source. A working test alert only proves the overlay can render, not that your live event pipeline is connected end to end.
- Platform events differ: TikTok (gifts, likes, follows), Twitch/YouTube (subs, donos, follows)
- Overlay service support varies: StreamElements/Streamlabs for Twitch/YouTube, TikFinity for TikTok
- Multi-stream tools change routing: Restream (single upload), SE Live plugin (multiple uploads)
If any link in the pipeline breaks (auth, WebSocket, wrong URL, unsupported events), live alerts won’t trigger.
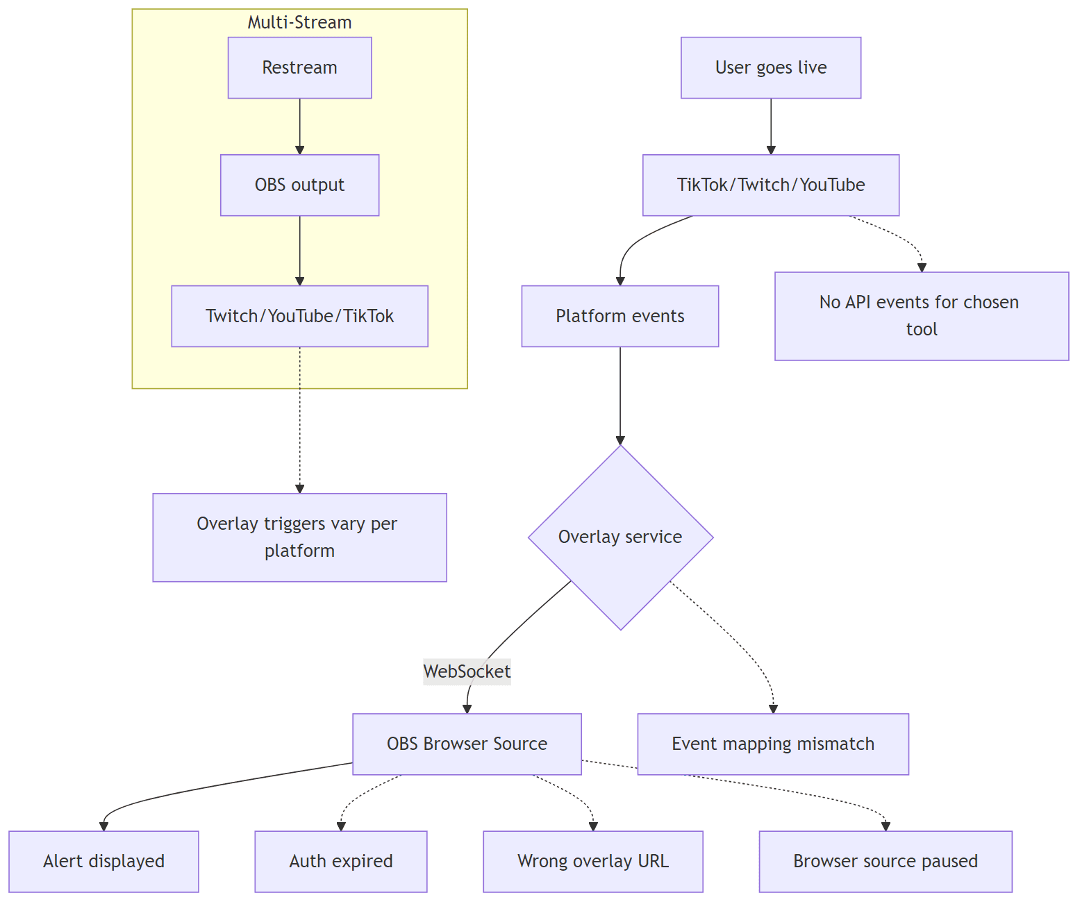
Alert Trigger Pipeline

Diagram: Detailed Explanation
- Event source: TikTok/Twitch/YouTube generate follow/gift/sub/dono events
- Overlay service: Maps events to alert widgets and pushes via WebSocket
- OBS Browser Source: Loads overlay URL and renders alerts on canvas
- Failure points: Expired auth, wrong URL, unsupported event types, paused source
- Multi-stream impact: Restream shows same overlays everywhere; SE Live supports per-platform scenes
Quick Fixes That Solve Most Cases
1) Refresh Browser Source
- In OBS, right-click the alert Browser Source → Refresh
- Ensure Shutdown source when not visible is off if you hide/show scenes
- Toggle Refresh cache of current page after going live
2) Re-authenticate Overlay Service
- StreamElements/Streamlabs: log out/in; reconnect Twitch/YouTube
- TikFinity: reauthorize TikTok access; confirm your live session shows in dashboard
3) Verify the Correct Overlay URL
- Copy the exact overlay URL from the dashboard again
- Use separate overlays per platform when multi-streaming
- Confirm width/height matches your canvas (1920×1080 or 1080×1920)
4) Check Event Support
- StreamElements/Streamlabs do not receive TikTok gifts/likes
- Use TikFinity for TikTok events; StreamElements for Twitch/YouTube
- Mixed setups require platform-specific scenes
5) Browser Source Runtime
- OBS → Settings → Advanced → Enable Browser Source hardware acceleration
- Avoid scene nesting that hides sources unexpectedly
- Disable any third-party extensions that block WebSockets
Multi-Stream Setup: What Actually Works
Option A: SE Live Plugin (Platform-specific scenes)
- Create a Twitch/YouTube scene with StreamElements/Streamlabs overlays
- Create a TikTok scene with TikFinity overlays
- Assign scenes per destination in SE Live plugin
- Manually switch scenes when needed
Option B: Restream (Single output)
- Keep StreamElements overlays (will show on all platforms)
- Add TikFinity overlays for TikTok events (also show everywhere)
- Accept the limitation or move to SE Live for granular control
TikTok-Specific Checks
- Confirm TikFinity is connected to your current TikTok live session
- Ensure gifts/likes counters are added and visible in the overlay
- Use correct orientation (vertical 1080×1920 for phone streams)
- Avoid browser source audio muting if alerts include sounds
Troubleshooting Checklist
- Overlay URLs re-copied and refreshed
- Accounts reconnected; auth tokens renewed
- Browser Source hardware acceleration on
- Platform-specific events supported by chosen overlay tool
- Scene visibility verified; source not hidden or paused
Bottom Line
Test alerts are smoke tests. Live alerts depend on real platform events flowing through your overlay service and into OBS. Use TikFinity for TikTok and StreamElements/Streamlabs for Twitch/YouTube, and separate scenes when multi-streaming.